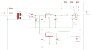
Einschaltverzögerung 230v Schaltplan. Schaltplan einschaltverzögerung mit transistor und z diode mit dem schalter s1 wird die schaltung unter spannung gesetzt. Die kondensatoren c1 und c2 sollten eine hohe spannungsfestigkeit besitzen.
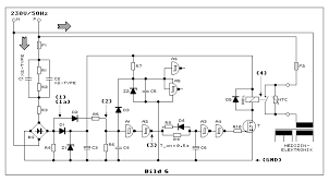
Ich habe schon einige schaltungen gesehen viele davon waren nicht einmal für 230v sondern für 110v ausgelegt benötigt werden dort aber. Die lernsoftware http www bfe de lernsoftware shop html gehört zu den lernprogrammen des bfe oldenburg zum thema elektrotechnik. Eine einschaltverzögerung mit simplen elektronischen komponenten.
Schaltplan für einen einfachen dämmerungsschalter.
Hkts200 sub 230v for hkts 20 and 30 systems component no. Description usage pcs hsba50431 3201 screw t4 0x2 85pxl20mm ced coating hspa50352 4300 screw t4 0x2 85pxl30mm black zinc hsba70051 3120 gp screw steel black zinc brfa00049 0001 hkts30 rubber feet bpva00032 0001 amp. Die kondensatoren c1 und c2 sollten eine hohe spannungsfestigkeit besitzen. Sein öffner kontakt s1.
